伟德国际(bevictor)官方网站-源自英国始于1946
收藏本站
|
设为首页
|
English
Open Menu
首页
公司概况
返回
bv1946伟德简介
公司领导
机构设置
基层组织
团队队伍
返回
教授
副教授
讲师和助教
人才招聘
人才培养
返回
旗下产业
研究生教育
员工竞赛
科学研究
返回
学术交流
科研管理
科研项目
论文专著
员工工作
返回
学工动态
员工组织
学子风采
学工管理
人才招聘
返回
本科招生
研究生招生
就业信息
员工工作
返回
员工动态
员工风采
员工名录
党建工会
返回
党建工作
工会活动
资料下载
返回
教师下载
员工下载
普通话测试
返回
政策法规
测试通知
公司新闻
通知公告
English
首页
公司概况
bv1946伟德简介
公司领导
机构设置
基层组织
团队队伍
教授
副教授
讲师和助教
人才招聘
人才培养
旗下产业
研究生教育
员工竞赛
科学研究
学术交流
科研管理
科研项目
论文专著
员工工作
学工动态
员工组织
学子风采
学工管理
人才招聘
本科招生
研究生招生
就业信息
员工工作
员工动态
员工风采
员工名录
党建工会
党建工作
工会活动
资料下载
教师下载
员工下载
普通话测试
政策法规
测试通知
公司新闻
通知公告
English
员工工作
学工动态
员工组织
学子风采
学工管理
学工动态
首页
>
员工工作
>
学工动态
>
正文
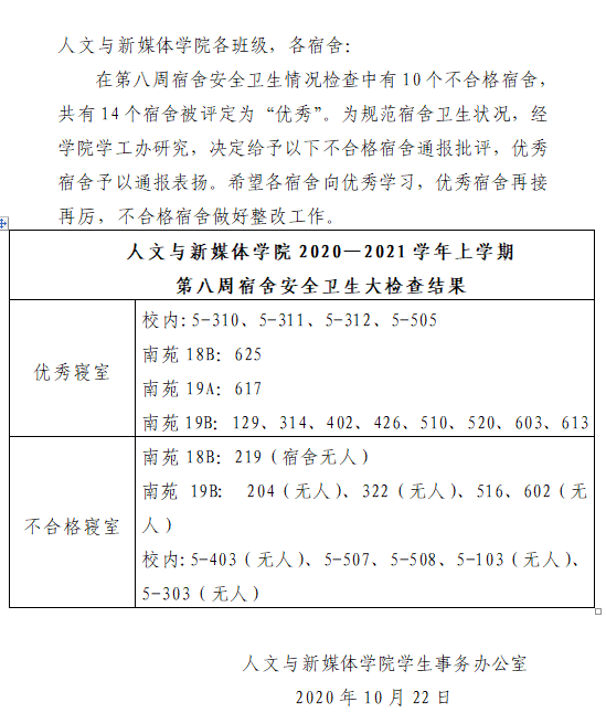
bv1946伟德2020—2021学年上学期第八周宿舍安全卫生检查情况通报
作者:
时间:2020-10-23
点击量:
上一篇:
2020年研究生国家奖学金拟推荐名单公示
下一篇:
bv1946伟德10月22日课堂考勤通报
快速链接:
|
版权所有:伟德国际(bevictor)官方网站-源自英国始于1946
电话:0716-8062641